



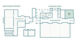
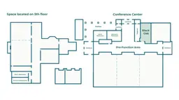
Our flexible meeting rooms and audiovisual solutions transform to meet your needs. Take advantage of:
23,414 square feet of adaptable meeting spaces and conference rooms
6,000-square-foot outdoor event space, with 2,700-square-foot pavilion
A personalized program for groups of any size
Separate parking, entrance and registration desk
Party and event venues positioned away from waterpark and fami...







Our largest space can be configured in many different ways to best meet your group's needs.


A mid-size room that can be set up in a few different configurations. Great for breakout sessions!


A mid-size room that can be set up in a few different configurations. Great for breakout sessions!


Bring your team together in this professional meeting room.


This professional boardroom is perfect for team meetings.


These two rooms can be divided or used as one large room in various configurations.


This large meeting space is great for large groups. Work with our sales team to find the perfect layout for your event.


This room provides professional, warm setting for board meetings or smaller meetings.


Enjoy the beautiful, covered Pavillion outside with your group.


Set up the pre-function space with cocktail tables or a sign-in table and allow guests to gather before the event starts.




Suite featuring two queen beds as well as a semi-private living area.
Sleep the entire family in this cozy suite.
One of the most popular choices, the Family Suite offers versatility in sleeping options with two queen-size beds and a full-size sleeper sofa in the semi-private living space. Settle in after a fun day of water park play.



Suite featuring one king bed as well as a living area.
Relax in our Northwoods-themed retreat.
The Luxury King Suite includes one luxurious king-size bed, a full-size sleeper sofa, and comfortable touches to make you feel right at home. After a day of water park play, you'll find this suite to be an ideal quiet haven to relax.
A casual dining experience where families reconnect
At Timbers Table & Kitchen, your dinner table is more than just a place to hold your meal. It’s where families have a chance to put their phones down and find joy in the moment. The outdoors-themed setting creates a welcoming atmosphere for the table-based games that spark conversation and laughter. Enjoy simple and comforting dishes, freshly prepared with quality ingredients—a buffet of options for breakfast, or served with generous, family-style portions at dinner. Being together for the time-honored tradition of a heartfelt family meal: That’s the Timbers Table & Kitchen experience.
Pizza, Pasta, Salads, And More, Located Inside The Lodge.
Everybody loves pizza, and take-out pizza doesn’t get any better than this! Crowd-pleasers like Brooklyn-style hand-stretched pizza, savory Italian, garlic cheese bread, and freshly made salads fill the menu. We make mealtime a snap with call-ahead ordering and easy pick-up from our location in the Great Wolf Adventure Park.


Fire Up Your Families’ Appetite For An Outdoor-Themed Meal Like No Other.
Fireside, Great Wolf Lodge’s newest restaurant, brings families closer with fire-cooked food that evokes the vibe of a warm summer’s night in the north woods. The outdoors-themed environment creates an inviting setting to discover our mouth-watering offerings, from inspired twists on shareable snacks to build-your-own innovations on classic dishes. Don’t settle for eating like you would at home — come to Fireside, where our roaring fires generate the same warmth created when a pack comes together.



Unwind Poolside With Your Favorite Ice-Cold Refreshment.
Be sure to stop by this friendly oasis during your adventure in our 84-degree water park. The Watering Hole offers refreshing soft drinks, iced tea, blended drinks, and an extensive roster of ice-cold beers.









Discover the events, attractions, and water park features that are best suited for your pack members of every age.


Don't miss out on booking the perfect venue of your next retreat
Save to my shortlist